当前位置: 学院首页 > 教学工作 > 正文

学院实现校级教学改革研究项目立项新突破

发布时间:2025-11-12 22:48

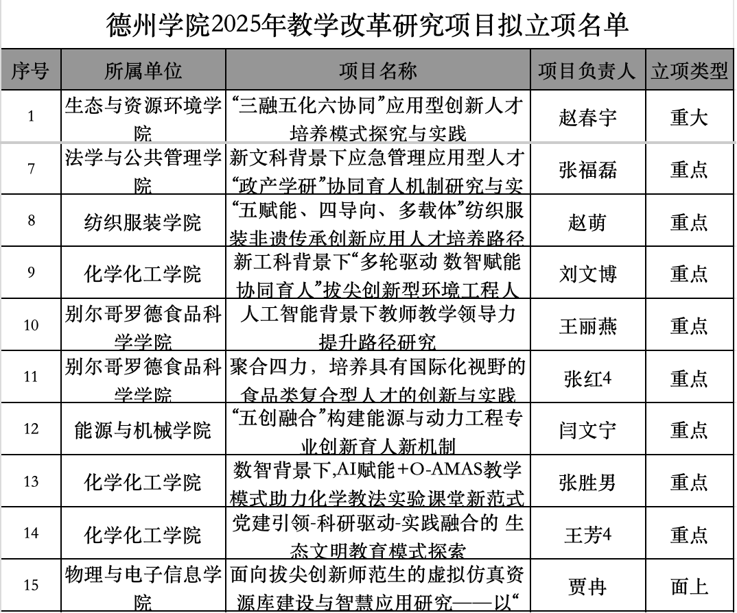
2025年11月12日,教务处发布了《关于德州学院2025年教学改革研究项目拟立项名单的公示》。其中,Beat365官网获批校级教学改革研究项目三项。

2025年校级教学改革研究项目立项共39项,Beat365官网刘文博老师申报的“新工科背景下多轮驱动 数智赋能 协同育人拔尖创新型环境工程人才培养模式研究、王芳老师申报的党建引领-科研驱动-实践融合的生态文明教育模式探索和张胜男老师申报的数智背景下AI赋能+O-AMAS教学模式助力化学教法实验课堂新范式均获批重点项目。

此次教学改革研究项目的立项,充分体现了学院在推进教育教学创新、深化教学改革方面所做出的积极努力和显著成效,也彰显了学院教师队伍在教学研究与实践方面的扎实功底和创新能力。

(作者:崔亚男  供稿审核人:王新芳)